改善记忆!丁苯酞又有新研究成果!
近日,复旦大学附属华山医院董强教授团队的最新研究成果《Dl-3-n-ButylphthalideAlleviates Demyelination and Improves Cognitive Function by PromotingMitochondrial Dynamics in White Matter Lesions》在Frontiers in Aging Neuroscience(IF:4.362)上在线发表。
该研究通过探索丁苯酞(以下简称“NBP”)对脑白质病变模型小鼠(以下简称“WML”)认知功能和神经脱髓鞘的影响,证明了NBP能够通过WML的潜在治疗靶点——抑制线粒体弓形蛋白(SNPH)来发挥神经保护作用,同时通过促进线粒体动力学变化显著缓解WML模型的脱髓鞘程度并改善其空间学习能力和记忆功能。
01 研究背景
白质病变(WMLs)是一种伴有脱髓鞘和认知能力下降的脑血管疾病。尤其在老年人中,这种病理改变是导致认知能力下降和血管性痴呆(VaD)的主要因素之一。长期脑组织低灌注导致的缺血缺氧是其产生的重要原因,而神经脱髓鞘也是导致患者认知功能受损、临床预后变差的重要病理特征。因此,我们需要迫切找到减轻脱髓鞘改变、保护脑神经功能的方法。
在脑灌注不足的情况下,线粒体作为神经元中最敏感的细胞器,可以感知局部缺血或缺氧并迅速改变其动力学和新陈代谢。在轴突出现缺血损伤时,线粒体会发生动力学异常,轴突的分裂、融合、转运功能出现紊乱,同时细胞的逆转运功能也会降低,这会阻断细胞正常的有丝分裂,产生有害的活性氧(ROS),损伤髓鞘。线粒体的顺行性对于向突触提供能量及释放神经递质至关重要。参考既往研究成果,研究推测NBP可能通过调节线粒体动力学来逆转WML因脱髓鞘产生的危害,故在本研究中使用WML模型研究了NBP对线粒体动力学和脱髓鞘作用的影响。
02 研究方法
C57BL/6J雄性小鼠 (9-12周,25-30 g) 进行双侧颈动脉狭窄(BCAS)造模。分为假手术组和丁苯酞治疗组。在丁苯酞组中,分为低剂量治疗组(L-NBP,50 mg / kg /天)和高剂量治疗组(H-NBP,100 mg / kg /天),在BCAS术后1天进行了28天的灌胃给药。所有实验组均被随机分组,所有结果分析均由不了解治疗条件和小鼠模型的独立研究人员进行。
03 研究结果
(一)NBP减轻BCAS模型脱髓鞘病变并改善认知功能
通过透射电镜(TEM)评估不同治疗组的髓鞘形成状态,BCAS的全脑低灌注改变了总的轴突G-ratio分布,使其具有更高的G-ratio分布率,同时伴随着BCAS组的G-ratio显著增加。虽然低剂量的NBP治疗(L-NBP,50 mg / kg /天)不能恢复脱髓鞘作用,但高剂量的NBP治疗(H-NBP,100 mg / kg /天)减轻了BCAS引起的脱髓鞘(图1A–C)。通过八臂径向迷宫测试,进一步评估了NBP对BCAS诱发的认知障碍的治疗效果,在BCAS模型组中,小鼠在首次八臂路径选择中表现出较高的重访误差和较低的不同手臂选择,表明BCAS小鼠的工作记忆明显受损,而高剂量NBP治疗组可显著减轻BCAS造模导致的工作记忆损害(图1D–F)。
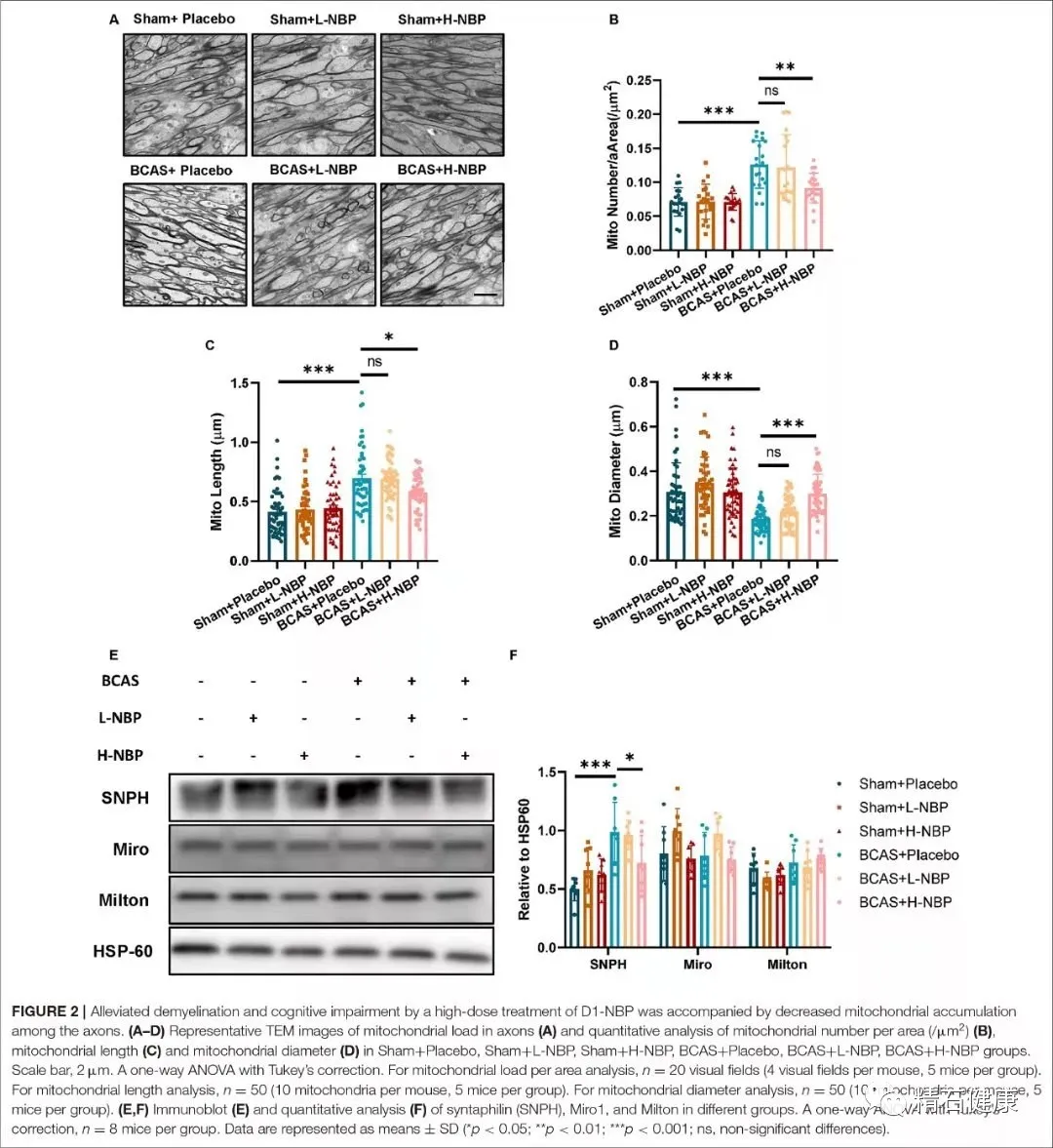
(二)NBP通过减少轴突间线粒体堆积减轻白质脱髓鞘和认知障碍
使用TEM检测轴突之间的线粒体负荷,发现BCAS组轴突中线粒体负荷显著增加,并伴有线粒体形态异常。高剂量的NBP治疗可显著降低BCAS小鼠的线粒体负荷并减少了线粒体的异常形态变化(图2A–D)。虽然运动蛋白,如Miro和Milton,在BCAS后没有表现出明显的变化,但将线粒体锚定在微管上的SNPH在BCAS后表现出明显的升高,而通过高剂量的NBP治疗显著降低了SNPH的表达,表明高剂量的NBP可能通过抑制SNPH的表达减少线粒体堆积(图2E,F)。
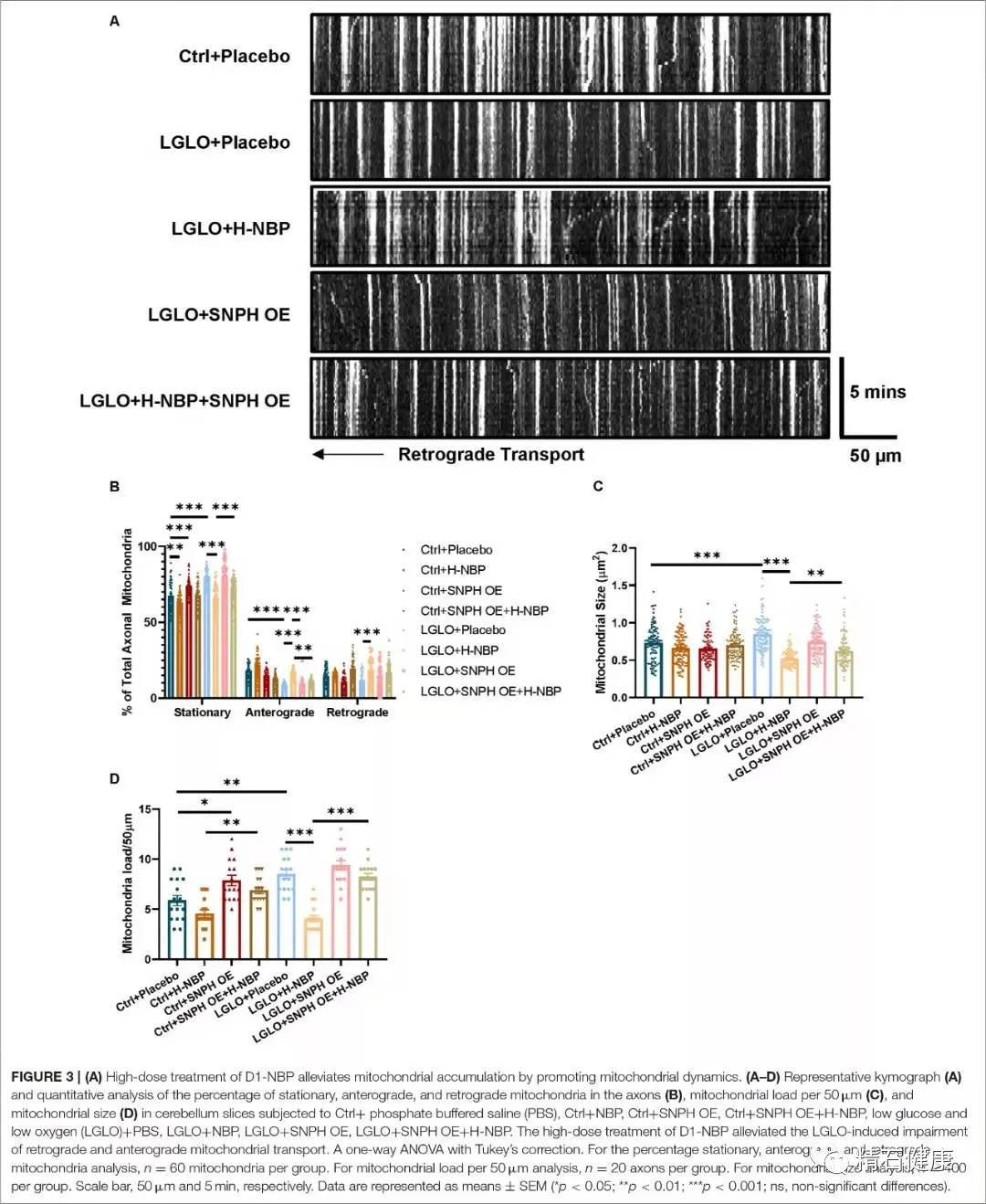
(三)NBP通过促进线粒体动力学减轻线粒体损伤
为了进一步阐明NBP减轻线粒体的机制,在低糖低氧环境中建立体外低灌注模型。研究发现低糖低氧处理会显著增加线粒体负荷,并伴随着线粒体动力学的降低,而NBP治疗能挽救低糖低氧引起的线粒体动力学下降,并减轻了轴突中线粒体的负荷。高剂量NBP组通过抑制体内活性SNPH的表达来减轻线粒体的负荷,另外在过量表达SNPH的培养切片上,发现高剂量NBP减轻的线粒体负荷被SNPH OE抵消了(图3A–D)。
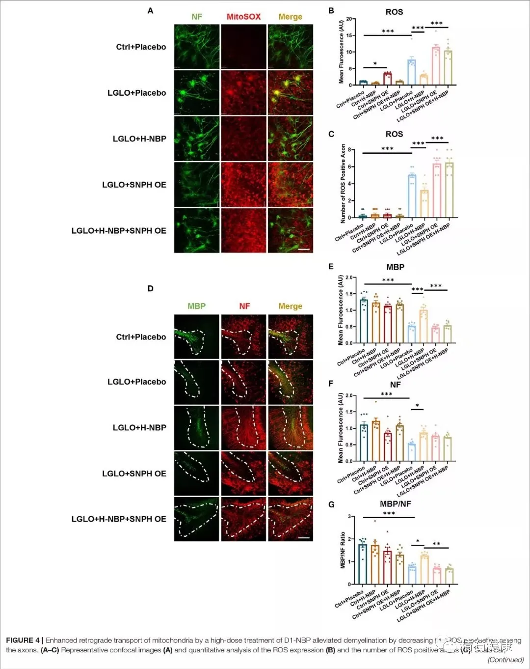
(四) NBP增强线粒体动力学水平,减少轴突中ROS的产生减轻脱髓鞘作用
研究发现低糖低氧处理后ROS的产生增加,但是NBP能显著降低轴突中ROS和总ROS的产生(图4A–C)。低糖低氧组中MBP和NF表达及MBP / NF比值显著降低,损害了髓鞘形成。NBP通过SNPH途径抑制了脱髓鞘的产生。NBP处理降低了轴突之间ROS的产生,挽救了神经脱髓鞘,这与线粒体的逆向转运改善有关。
(五)NBP恢复受损神经元突触信号,增强线粒体动力学
NBP治疗恢复了神经元的内在兴奋性,而SNPH OE在一定程度上消除了NBP的治疗作用(图5A–C)。进一步测试了低糖低氧处理后突触信号的变化,发现mEPSC幅度和频率均显著下降,而高剂量的NBP能逆转该现象,但SNPH OE会抵消这些治疗效果(图5D-F)。累积的mEPSC分布曲线分析表明,NBP处理建立了明显更丰富的mEPSC振幅和较小的mEPSC间间隔(图5G,H)。这些结果表明NBP促进神经元固有的兴奋性和突触功能,这与线粒体正向转运有关。
(六) NBP通过抑制SNPH减轻脱髓鞘和认知障碍
高剂量NBP治疗组SNPH OE后G-ratio升高表明,SNPH OE显著消除了NBP减轻脱髓鞘的治疗作用(图6A,B)。同时,SNPH OE也抑制了高剂量NBP治疗组中线粒体负荷的减少和线粒体形态的恢复(图6C–E)。此外,通过高剂量NBP治疗增加的突触在NBP+SNPH OE组中丢失,并伴有蘑菇状突触减少(图6F–H)。由NBP改善的记忆障碍被SNPH OE 损害(图6I–K)。
04 研究结论
结果表明,由于轴突特异性弓形蛋白SNPH的表达升高会导致线粒体动力学受到抑制,轴突缺血缺氧损伤导致静态线粒体积聚。NBP治疗改善了线粒体的正向和逆向转运,并减少了轴突中的线粒体堆积,从而阻止了髓磷脂的破坏并改善了突触的电传导功能。此外,NBP治疗还增加了神经突触数量,改善了认知功能,揭示了NBP能够抑制SNPH的表达,而SNPH OE会抵消NBP在减少脱髓鞘和改善认知功能方面的保护作用。由此可见,NBP是一种很有前途的缓解WML的认知功能障碍和脱髓鞘的治疗方法。






