两项行业大奖,18个产品奖项,石药集团实力斩获
2020年10月13日,“2020中国化学制药行业年度峰会”在江苏南京成功举办。会议期间发布了由中国化学制药工业协会、中国医药商业协会、中国非处方药物协会、中国疫苗行业协会等组织共同推荐的“2020中国化学制药行业优秀企业和优秀产品品牌”榜。
石药控股集团有限公司一举荣获2020中国医药行业企业集团十强、2020中国化学制药行业创新型优秀企业品牌和2020中国化学制药行业优秀产品品牌三项荣誉称号。
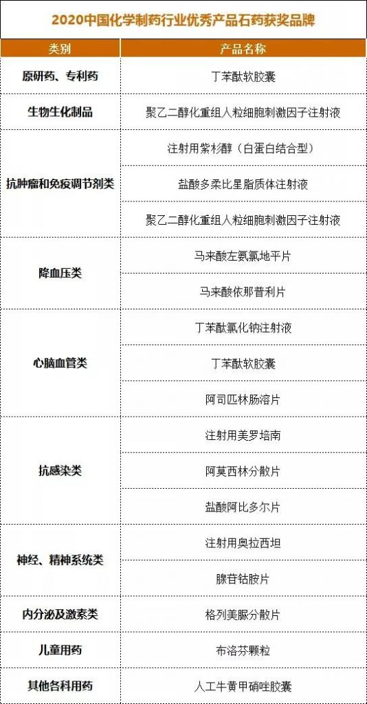
2020化药行业优秀产品品牌中石药集团诸多重磅产品大放异彩,囊括了10大类别、共计18个奖项。
在原研药、专利药类别,丁苯酞软胶囊实力上榜;在生物生化制品类别,聚乙二醇化重组人粒细胞刺激因子注射液位列其中;降压药马来酸左氨氯地平片再次荣耀加身。
抗肿瘤和免疫调节剂、心血管两大类别,是石药集团的两大重点研究领域,抗肿瘤产品注射用紫杉醇(白蛋白结合型)、盐酸多柔比星脂质体、注射液聚乙二醇化重组人粒细胞刺激因子注射液上榜,心脑血管产品丁苯酞氯化钠注射液、丁苯酞软胶囊、阿司匹林肠溶片上榜。
此外还有马来酸依那普利片、盐酸阿比多尔片、布洛芬颗粒等石药集团的重点药品一并上榜,获评优秀产品品牌。
此次峰会是“中国化学制药行业优秀品牌”榜发布的第十年,今年的主题是“质量 诚信 品牌”。该榜单一直致力于鼓励企业推动质量提升、树立企业品牌形象、倡导行业诚信经营,推动了中国制药企业的良性发展
作为中国制药行业的领军企业,石药集团不断研发创新产品,不断增强生产能力,目前全集团拥有生产文号千余个,拥有广泛的产品组合,能够满足不同疾病人群的健康需求。
以创新与国际化战略为先导,石药集团建立了国内外一体化的研发体系,在国内北京、上海、石家庄设有研发和临床中心,在武汉、沈阳等8个城市设有临床办事处;在美国加利福尼亚、德克萨斯、新泽西等4地设有研发中心和临床中心,年投入研发费用超20亿元。
秉承“做好药,为中国,善报天下人”的企业使命,石药集团将载着行业的认可、患者的期望、合作伙伴的鼓励再次出发,不断探索医药科学高度,护佑生命,奉献健康。






