【最新成果】丁苯酞减轻脑出血后炎症反应和水肿

2020年6月来自中南大学湘雅第二医院神经内科胡治平教授研究团队的最新成果《L-3-n-butylphthalide attenuates inflammation response and brain edema in rat intracerebral hemorrhage model 》在《Aging》杂志发表(IF=4.831)。
本研究旨在探讨NBP对大鼠ICH模型的治疗作用,并探讨其潜在的分子机制。研究结果证明:NBP抑制TNF-α和MMP-9的表达,减少炎症反应,改善血脑屏障通透性,减轻ICH诱导的损伤区域细胞毒性和血管性水肿。本研究结果为脑出血的治疗和NBP的临床应用提供了有力证据。


图1.NBP的治疗作用
(A) NBP改善了脑出血后的神经功能;
(B)NBP减轻了脑出血后水肿;
(C)脑组织HE染色(标度:200μm);
(D)NBP降低了脑出血后BBB的通透性。
在脑出血模型建立后48小时记录数据,以平均值±标准差(每组n=6)表示。*,P<0.05。NBP:丁苯酞;BBB:血脑屏障;ICH:脑出血。


图2.NBP对脑出血后损伤面积变化的影响
(A)vehicle组和NBP组代表性的T2-WI图像;
(B)定量不同时间点(ICH后4小时和48小时)的血肿体积;
(C)血肿周围脑组织中TNF-α和MMP-9的表达;
(D)免疫组化染色法测定血肿周围脑组织中TNF-α和MMP-9的表达(标度:200μm)。
Δ表示扩大的损伤面积体积,用4小时时测量的体积减去48小时时测量的体积。数据以平均值±标准差表示(每组n=3)。n.s,无显著性差异;*,P<0.05。ICH:脑出血;NBP:丁苯酞;MMP-9:基质金属蛋白酶-9;TNF-α:肿瘤坏死因子α。


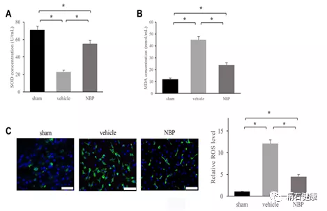
图3.NBP抑制氧化应激和DNA损伤
(A) 血清SOD水平;血清MDA水平;脑组织ROS水平(300μm);血肿周围脑组织γ-H2AX表达。数据表示为平均值±标准差(n=3,每组)。*,P<0.05。ROS:活性氧;SOD:超氧化物歧化酶;MDA:丙二醛。

图4.NBP能减轻脑出血时的炎症和脑水肿
NBP治疗能显著抑制炎症反应,减轻脑出血引起的水肿,保护BBB不受破坏。
BBB:血脑屏障;CNS:中枢神经系统;MMP-9:基质金属蛋白酶-9;NBP:丁苯酞;ROS:活性氧;TNF-α:肿瘤坏死因子α。






